深圳大学成人学位英语考试一年一次,是广东省内自学考试学生申请深圳大学学士学位证书的必考科目。学位英语考试属“水平性考试”而非“选拔性考试”。就是考生之间是没有竞争的,你好我好大家好(你考我考大家考,考过了大家一起申请学位证)

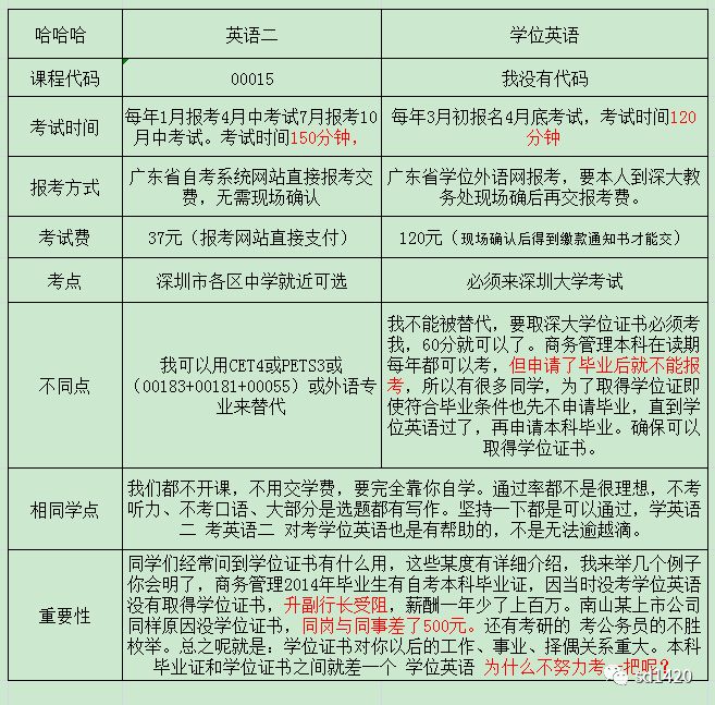
深圳大学管理学院高等教育自学考试本科工商管理专业有两门英语课,这两门英语课,别说新报名同学了,就是读了几年的老生也是要搞混的。所以在此 特再发一下。对比表如下

公共课英语二和学位英语之前都是不开课的,不收学费、要完全自学的。特别00015英语二有很多学生在大专时过了四级或是英语专业的毕业生,他们是不用考00015英语二的,
但要取得学位证,学位英语是必考的!
有学生需求,我们就要安排,我们开班就是要帮助学生高效学习,顺利毕业的。我的前任领导经常说的一句话,我们是要承担一定社会责任的,为来深圳创业务工人员提供一个学历提升的通道。

毕业证书是证明你在某一段时间的学习历史,完成了某个专业的学习及课程考试合格达到专业毕业要求,取得证书。如一位学生在大学学习四年,只要不触犯校规校纪,大学毕业后都能获得毕业证书;
而学位证书是证明毕业生学习科研能力的证书,如果毕业生达不到学校的相关学位授予要求,就得不到学位证书。
毕业证是学位证的基础。学位证的价值要大于毕业证。本科学历只要顺利毕业都会获得。而学位是标志被授予者的受教育程度和学术水平达到规定标准的学术称号。
现在主要讲一下我们自考本科毕业证书的和学位证书,通过了工商管理专业所设置的课程考试计划:公共课、专业课、论文答辩通过,办理了毕业,6月办理10月发证;12月办理来年4月发证,同时学位英语成绩合格以上,毕业半年内可申请学位证书,10月取得毕业证11月申请学位证,4月取得毕业证5月申请学位证,过时不予办理的。超过半年则不能获得学士学位证书。因此,学位的价值要超过学历。
只拿毕业证书,就好比买了台车,上的是外地车牌,在深圳也可以跑,但有时是会被限行的,这很不爽。
深大管理学院自考工商管理的同学:
要取得深圳大学管理学学士学位证书,必须要通过广东省学位英语考试(取得毕业证书半年内可申请学位证,超时不授)但学位英语考试历年来通过情况不理想,很多同学本科课程已考完符合申请毕业,但因为学位英语没通过,她们迟迟不敢申请毕业,年复一年的继续考着学位英语(目前一年只考一次每年3月报4月底考)就是为了能申请学位证书

报名缴费 后拉你进最新学位英语班群
上课安排:具体上课时间地点群内通知。
【学位英语】要取得学位证,学位英语是必考科目,每年3月中旬报考,4月底考试。由深圳大学教务部组织 在 深圳大学校内考试,网上报考加确认,考试时间120分钟 考试费120元。
深圳大学管理学院自考办特别聘请有多年教学辅导经验的一线英语老师任教。
根据深圳大学学位英语考试大纲要求,对阅读理解、会话理解、单项选择题进行针对性辅导,由资深教师专业测评,系统性教学。
结合往届考试题型,针对考试重点和难点进行辅导,悉心传授各种应试技巧,师生课堂互动,充分调动学生学习积极性,提高考生应试能力。
报考时:务必选择学位授予学校考试,2024年3月报考时我们会发详细报考流程。(吹点牛 保证大家都能上车)

深圳大学管理学院学位英语辅导班
招生简章
深圳大学建校40年,形成了“特区大学、窗口大学、实验大学”的办学特色,培养了马化腾等近30万各类创新创业人才,95%以上扎根粤港澳大湾区,软科世界大学排名进入前200名,17个学科进入ESI学科世界排名前1%,成为内地进步最快大学之一。深圳大学管理学院是深圳首家通过AACSB(国际精英商学院协会)认证的本土商学院,成为粤港澳大湾区最具创新影响力的管理学院。学院形成了本、硕、博完整的人才培养体系,有四个国家一流本科专业建设点,拥有院士、国家杰青、教育部新世纪优秀人才、珠江学者等高水平师资队伍。管理学院于1995年开始设立高等教育自学考试机构,是广东省主考学校之一。学院以服务国家人才发展战略、地方经济发展和学习型社会建设为己任,依托学院优秀的师资力量,面向社会开展课程培训学历教育。管理学院自考培训中心是服务社会、培养人才的重要平台,经过20多年的发展,不断提高办学水平,得到广大考生和社会公众的一致好评。
一、学士学位介绍
学位英语考试由广东省学位委员会组织统考,其目的是为了客观地测试(非英语专业)成人高等教育本科生申请学士学位者的英语语言知识和运用能力,考查是否达到本科英语教学的一般要求,是成人本科毕业生获得学士学位的必备条件之一。自学考试本科毕业证由教育部授予颁发,学位是国务院学位委员会授予颁发的。学士学位的重要性体现如下:
1、认知性:学位是学历身份的象征,是学生已获得优良成绩的体现。
2、全日制研究生:部分高校要求报考考生必须获得学士学位才能报考。
3、在职研究生:大多数在职研究生,申请硕士学位,前提是要有本科学士学位证书;极少数专业大专或本科无学位可以按同等学力报考,但是对工作年限要求较高。
4、出国留学:多数中国留学生出国读研如果没有学位证,只能先读预科。
5、报考求职:发达城市大部分职位要求有本科学士学位者才能报考,越来越多的公司面试都要求本科生双证齐全(毕业证、学位证),特别是公务员和事业单位。
6、评定职称:具有学士学位者在企业职称评定能起到决定性作用。
二、开设辅导班目的
为了提高成人高等教育本科生参加学位英语统考的通过情况,深圳大学管理学院特别聘请有多年教学辅导经验的一线英语老师任教。
1、根据学位英语考试大纲要求,由资深专业名师组织教学,根据学位英语考试特点,对语法、词汇、阅读理解、会话理解、单项选择题、作文等进行系统性教学,帮助考生提高应考能力。
2、结合往届考试题型,通过对历年真题,考题规律,模拟题测评训练,针对考试重点和难点进行针对性辅导,传授强化应试技巧。
3、课堂生动活跃,充分调动学生到课率、提升学习兴趣和积极主动性,不断提高学习效率和考试成绩。
三、开课计划(视招生人数而定)
深圳大学线下或线上开课(视疫情而定),计划开设周末班、工作日晚班授课,考生可灵活选择上课时间,可串班上课,方便灵活。
班级 |
上课方式 |
上课时间 |
上课地点 |
计划 |
周末班 |
线下面授 |
周末 |
丽湖校区 |
150人 |
晚班 |
线上 |
周一至五 |
腾讯会议 |
150人 |
四、报名及缴费成人高等教育自考、函授、成考、网络教育 本科在读生(含社会考生,不限专业),拟申请学士学位证书者均可报名,拟招300人(额满即止),本期培训上课16次,每次3课时,合计48课时。
1、加微信号: zhong14208钟老师、gyzk1420凌老师、gf26536196高老师。
2、线上报名:先填写腾讯文档,线上完成缴费报名。
3、培训费用:每人1450元(不含教材资料费、报考费)
4
、缴费方式:扫二维码缴费(支付宝、微信支付)。
5、办公地址:深圳大学丽湖校区明理楼A207室-管理学院自考办。
6、咨询电话:0755-26557247高老师,0755-26536196钟老师、凌老师
7、 通知方式:微信、微信班级群、微信公众号sd26557247。
11月下旬开学上课,线上授课,腾讯会议,规定时间内支持回放。
已自考办老师微信的同学可以直接找对应老师报名,如果没有可添加高老师微信线上报名。加高老师的微信,线上填写报名表格,填好发回给高老师,开单,扫码 交费,进班群,上课~~开始快乐的深圳大学管理学院 学习提升计划。
